根据学校《关于举办yl6809永利检测中心2023年大学生职业规划大赛的通知》,10-11月份,yl6809永利YL集团组织在校大学生成功举办职业规划大赛初赛。11月22日,学院职业生涯规划大赛初赛评审会于材料楼306室顺利举行。

本次大赛自十月启动以来,学院在校大学生积极参与、热情高涨,根据学校比赛要求,大赛一共设置了成长和就业两个赛道。成长赛道由非毕业班参与,考察学生职业发展规划的科学性和围绕实现职业目标的成长过程,通过学习实践持续提升职业目标达成度,增强综合素质和能力;就业赛道由应届毕业生参与,考察学生求职实战能力,个人发展路径与经济社会发展需要的适合度,就业能力与职业目标和岗位要求的契合度。学院应届毕业生185人全部参与简历评审。经7名指导老师组成评审团进行初评,就业赛道选出10份优秀简历,成长赛道选出10份优秀职业生涯规划报告,各设置一等奖2名,二等奖3名,三等奖5名。

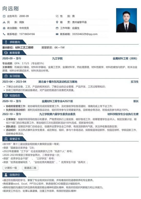
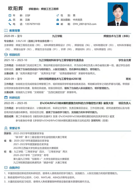
其中,成长赛道,A2232班欧阳婧旖,A2222班彭意文获得一等奖;A2332班陈苏鹏,A2232班徐孝天,A2211班敖宏获得二等奖;A2232班游畅,A2311班邬敬宁,A2312班曾宇,A2322班徐佳俊,A2331班李泽健获得三等奖。在就业赛道,A2021班向远刚,A2061班欧阳辉获得一等奖;A2011班黄海峰,A2021班李敏,A2012班熊骏达获得二等奖;A2061班王力泓、袁根发,A2021班李添铭,A2011班程铭豪,A2012班刘骏腾获得三等奖。




此次学院职业规划大赛初赛,很好地实现了以赛促学,引导大学生树立正确的成才观、就业观和择业观;以赛促教,促进学院提高大学生生涯教育水平,做实做细毕业生就业指导服务;以赛促就,全力促进学院毕业生高质量充分就业。通过此次比赛,同学们也开始思考个人的职业生涯规划,对自己的人生目标有了初步的设想,希望同学们可以在今后的学习中不断完善、不断进步,最终实现自己规划的人生目标。